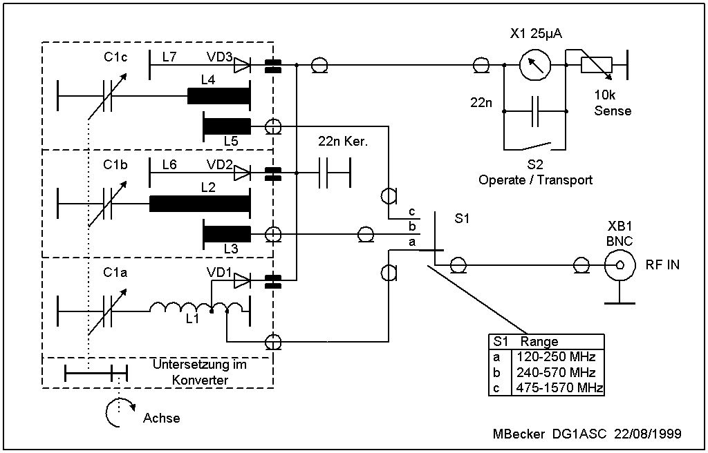
Induktivitätsdaten für den Absorptionsmesser
L1 - 8 Wdg., 1mm-CuAg, auf 5mm-Dorn gewickelt
L2 - Drahtbrücke aus 2mm-CuAg, 37mm lang
L3 - Drahtbrücke aus 2mm-CuAg, 12mm lang, parallel am kalten Ende zu L2
L4 - Ms-Blechstreifen 5mm x 12mm x 0,5mm
L5 - Drahtbrücke aus 2mm-CuAg, parallel zu L4
L6, L7 - Anschlußdrähte der Dioden VD2 und VD3, die parallel zu L2 und L4 geführt sind


Hier die Gesamtansicht des fast kompletten Gerätes, nur die Skala ist noch nicht ganz fertig:



Die Innenansicht des Konverters, deutlich zu erkennen sind die einzelnen Kammern mit den Schwingkreisen und den Dioden:



Eine Nahansicht auf die Durchführungskondensatoren, zu erkennen ist hier die Anordnung der einzelnen Kreise und die Führung der Dioden-Anschlußdrähte:



Ansicht auf die BNC-Stecker an den Eingängen:



Die mechanische Verbindung vom Konverter zu den Montageplatten und die Achsführung, links der Bereichsschalter:



Am Schalter sind die Abschirmungen der Teflonleitungen auf einem Extra-Blech zusammengelötet:



So wird der Skalenzeiger auf dem Zahnriemen montiert:



Das ist das Gegenlager, das dem Zahnriemen die nötige Spannung gibt, genaue Arbeit ist hier besonders wichtig:





mail
   
last update: 05.01.2001 home  back  top